GHL & Wordpress Integration
About the project
Date:
Mar 9, 2025
Client:
Anonymous
1. The Challenge: Why FluentCRM Failed
Initially, the client managed all communications using FluentCRM, a self-hosted solution living inside their WordPress installation. While cost-effective at the start, this architecture became a liability as they scaled.
Reliability Crisis: Because the CRM shared server resources with the LMS, high traffic spikes (e.g., during course launches) caused server timeouts.
Delivery Failures: Critical transactional emails, like login credentials and password resets were frequently delayed or lost.
The "Generic" Problem: The client wanted to treat every course as a unique product with its own distinct voice and journey. The old system forced a "one-size-fits-all" communication style that reduced engagement.
The Goal: Move to an enterprise-grade, decoupled CRM (GoHighLevel) without disrupting the experience for 1,400+ users currently in the middle of their studies.
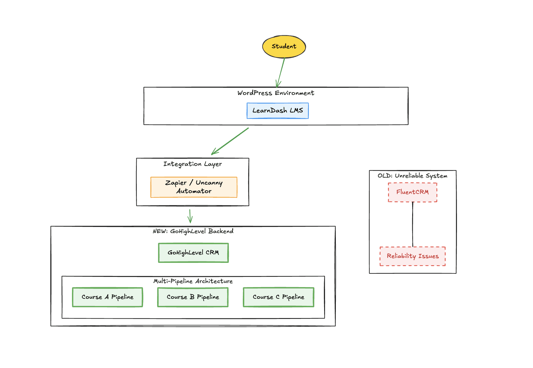
2. The New Architecture
We moved from a fragile, single-server setup to a secure, bridged ecosystem.
We decoupled the architecture. WordPress now strictly handles the "Learning Experience," while GoHighLevel handles the "Customer Experience."
Key Architectural Changes:
Separation of Concerns: WordPress is now solely responsible for content delivery.
The Integration Layer: We utilized Uncanny Automator and Zapier to act as a secure bridge. When a student completes a lesson, a webhook instantly pushes that data to GHL.
Data Reliability: By offloading automation to GHL, we eliminated the resource conflict that was crashing the site.
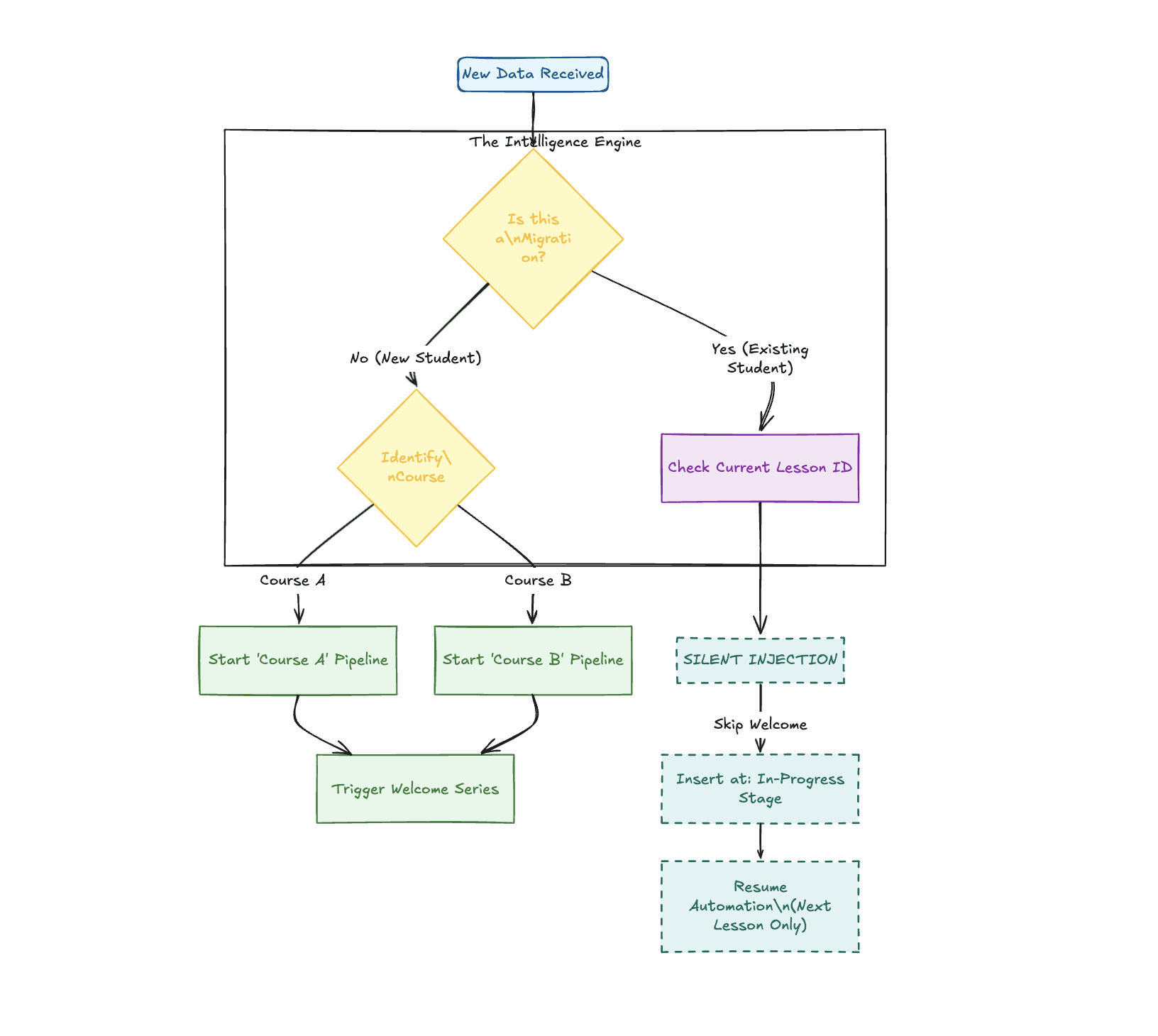
3. The Migration Protocol: Handling Active Students
The most complex technical hurdle was migrating the 1,400 active students. We couldn't simply "dump" them into the new system because hundreds were in the middle of courses. If we treated them as new users, they would receive confusing "Welcome to Module 1" emails despite being halfway through the curriculum.
To solve this, we built a Smart Migration Engine.
The "Intelligence Engine" logic distinguishes between a fresh signup and an existing student migration to prevent communication redundancy.
The "Silent Injection" Logic:
State Detection: During data transfer, the system scans the user's metadata to check their current lesson ID.
The Fork:
New Users: Trigger the standard "Welcome Sequence" and onboarding flows.
Existing Users: The system bypasses the welcome sequence and silently injects the student into the pipeline at their exact progress stage (e.g., "Module 3 Completed").
Result: Zero downtime and zero confusing emails for the existing student base.
4. Strategic Implementation: One Course = One Pipeline
To address the client's need for granular control, we rejected the standard "Single Student Pipeline" model. Instead, we implemented a Multi-Pipeline Strategy.
A dedicated pipeline for every course allows for hyper-specific messaging and monitoring.
Course-Specific Logic: Each course operates as its own pipeline.
Beginner courses receive high-frequency "nudge" emails.
Advanced certifications receive lower-frequency, resource-heavy emails.
Visual Management: The admin team can now view a specific course pipeline and instantly identify bottlenecks (e.g., "Why are 50 students stuck at Lesson 4?").
5. Key Scenarios & Wins
Scenario 1: Smart User Journey Automation
We built intelligent workflows that adapt to the user's pace.
Dynamic Triggers: Automatically creates tasks for the support team if a user fails to login for 7 days.
Milestone Celebrations: Sends automated "Congratulations" SMS/Emails when a user passes a quiz.
Scenario 2: ROI & Opportunity Tracking
The system now tracks the monetary value of a student's progress. We assign a potential revenue value to completion stages, allowing the client to see how much revenue is "stuck" in incomplete courses.
Scenario 3: Intelligent Communication
We replaced generic WordPress notifications with branded, dynamic HTML emails delivered via GHL.
Conditional Content: Emails change their content dynamically based on the student's quiz scores.
Scenario 4: Analytics & Reporting
The client now has a bird's-eye view of their educational ecosystem.
Real-time completion rates.
Engagement scoring.
Financial pipeline velocity.
6. Technical Implementation Details
The integration required sophisticated workflow automation using Webhooks and Conditional Logic.
Triggers: Native LearnDash actions (Course Enrolled, Lesson Completed, Quiz Passed).
Middleware: Uncanny Automator captures the trigger -> Zapier formats the payload -> GHL Webhook receives the data.
Safety Net: Wait timers and "If/Else" branches ensure that if a student binges 10 lessons in one hour, they aren't spammed with 10 separate emails.
7. Conclusion
By moving from FluentCRM to a custom GoHighLevel architecture, we transformed the client's educational offering. They moved from a system that crashed under pressure to a scalable engine that personalizes the journey for every single student—whether they are a new enrollment or a migrating veteran.
Key Outcomes:
100% Email Deliverability.
Zero Data Loss during migration.
20+ Custom Pipelines created for individual course tracking.








